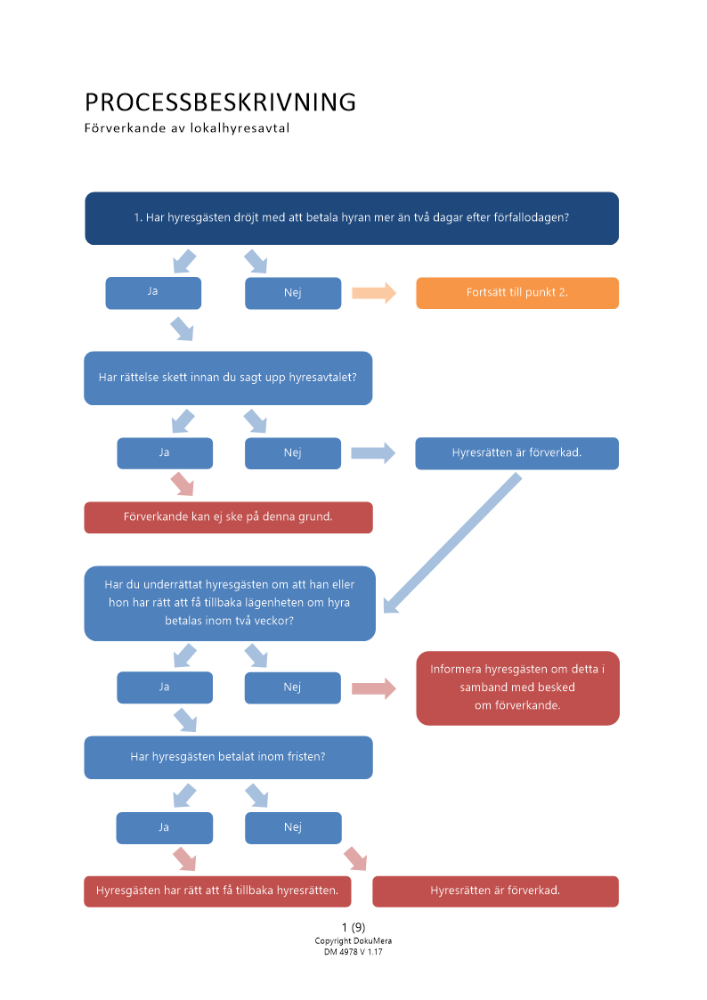
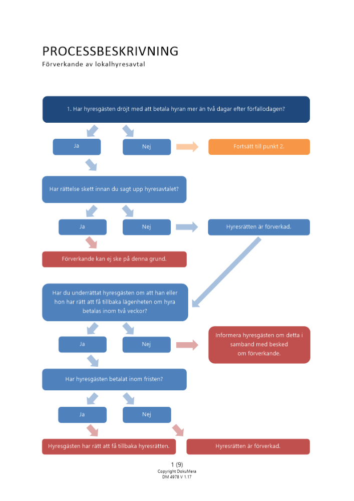
Processbeskrivning - Förverkande av lokalhyresavtal 2026

Denna mall från DokuMera är till för dig som vill ha guidning när ett lokalhyresavtal ska upphöra i förtid (förverkande).

Mallen är en processbeskrivning som anger i vilken ordning stegen ska göras och där finns också hänvisning till dokument som du har nytta av i ditt arbete med att följa reglerna i hyreslagen (jordabalken).

Ladda ner DokuMeras mall Processbeskrivning - Förverkande av lokalhyresavtal så blir ditt jobb mycket enklare.

Specifikation

  • Processbeskrivning - Förverkande av lokalhyresavtal 2026
  • 4978
  • 1,17
  • Svenska
  • 11
  • 9
  • docx
595 kr
Välj din plan

Med vårt abonnemang får du obegränsad tillgång till alla våra dokument och guider