Processbeskrivning – Anställning upphörande - Avskedande 2026

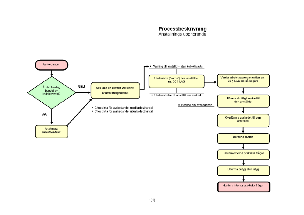
Denna mall från DokuMera innehåller ett flödesschema som på ett enkelt sätt ger dig en överblick över de olika steg som behöver genomföras när en arbetstagares anställning ska upphöra på grund av avskedande.

Med hjälp av dokumentet utrönar du enkelt vilka åtgärder du behöver vidta och i vilken ordning. Vissa delar kan vara komplicerade, varför vi även rekommenderar dig att ta hjälp av DokuMeras övriga dokument om avskedande. Av mallen kan du även utläsa vilka mallar du kan ha nytta av i samband med genomförandet av varje steg i processen.

Specifikation

  • Processbeskrivning – Anställning upphörande - Avskedande 2026
  • 4939
  • 1,18
  • Svenska
  • 27
  • 1
  • docx
595 kr
Välj din plan

Med vårt abonnemang får du obegränsad tillgång till alla våra dokument och guider