Klagomålshanterare 2026

Denna mall från DokuMera hjälper dig att hantera klagomål och supportärenden.

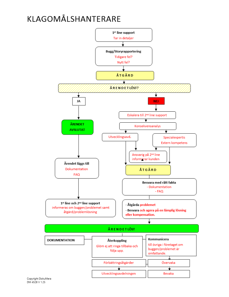
Beroende på verksamheten kan du anpassa flödesschemat för olika

situationer för både 1st line support, 2nd line support och för en vanlig helpdesk, supportfunktion.

Använd klagomålshanteraren för att ge kvalitativ support och feedback samt hjälp beroende på tjänst och produkt. Identifiera problem och ta dem till utveckling och förbättring, utvärdera ärendet och låt varje nivå ansvara för rapportering samt dokumentation.

Specifikation

  • Klagomålshanterare 2026
  • 4528
  • 1,25
  • Svenska
  • 23
  • 1
  • docx
595 kr
Välj din plan

Med vårt abonnemang får du obegränsad tillgång till alla våra dokument och guider